
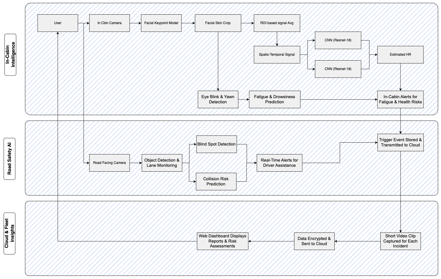
At Nida Ai, we have developed an advanced Driver Monitoring & Road Safety System that enhances vehicle safety by tracking driver behavior and monitoring road conditions in real time. Our dual-camera solution consists of an in-cabin camera that detects driver fatigue, distractions, and vitals using a non-invasive AI-powered technique, while the road-facing camera identifies hazards such as lane departures, collision risks, and blind spots. This system provides real-time alerts to drivers and transmits critical event data—including recorded video clips—to a web-based dashboard via the cloud, ensuring proactive intervention and fleet-wide safety monitoring.
Driver fatigue, distraction, and delayed response to road hazards contribute to a significant number of accidents globally. Traditional safety measures, such as seatbelt warnings and speed limiters, fail to address real-time behavioral risks and do not actively prevent accidents. Additionally, fleet management systems often lack precise, AI-driven driver behavior analytics, limiting their ability to improve road safety efficiently.
Current driver monitoring systems primarily focus on single-factor detection, such as eye-tracking or lane departure warnings. However, they lack an integrated approach that combines driver behavior analysis with road hazard detection. Most solutions also do not offer real-time response mechanisms or the ability to store and analyze driving event data in a centralized cloud system, making it difficult for fleet operators and insurers to gain actionable insights.
At Nida Ai, we have developed an AI-powered Driver Monitoring & Road Safety System that combines in-cabin and road-facing analytics to provide a comprehensive safety framework. Our in-cabin AI detects driver fatigue, eye blinks, yawns, drowsiness, and distractions, while simultaneously monitoring vital signs using a non-invasive method. The road-facing camera detects lane departures, collision risks, and blind spots, ensuring a 360-degree safety mechanism for the driver.
The system provides real-time alerts to the driver through visual and audio notifications, preventing accidents before they occur. Additionally, all detected events—including critical incidents and recorded video clips—are automatically uploaded to a secure cloud dashboard, where fleet managers or administrators can review driver behavior trends, assess risks, and implement corrective actions.
Estimates heart rate and stress levels without any physical contact.
Road-Facing AI Camera:Identifies lane departures, forward collisions, blind spots, and risky maneuvers.
Real-Time Alerts:Issues immediate warnings to the driver for corrective action.
Cloud-Connected Dashboard:Automatically uploads trigger events and recorded video clips for centralized monitoring and reporting.
Fleet Safety Integration:Enables AI-powered risk assessment for fleet managers to improve driver performance.
Detects risks before they escalate by providing real-time driver alerts.
Improved Driver Awareness:Reduces fatigue-related incidents and ensures continuous monitoring of distractions.
Data-Driven Insights:Enables fleet managers to track driver behavior and implement proactive safety measures.
Non-Invasive Health Monitoring:Tracks vital signs without contact, ensuring driver well-being during long trips.
Cloud-Based Event Storage:Provides secure storage of incident reports and video evidence for analysis and compliance.